为进一步加强我校学风校风建设,提升学生课堂学习效果,营造勤于学习、善于思考的学习氛围。2021年10月16日至11月22日,由校学生会主办的“新学期·新起点·新征程”课堂笔记评比大赛顺利举行。此次比赛包括初赛、复赛和决赛三个环节。
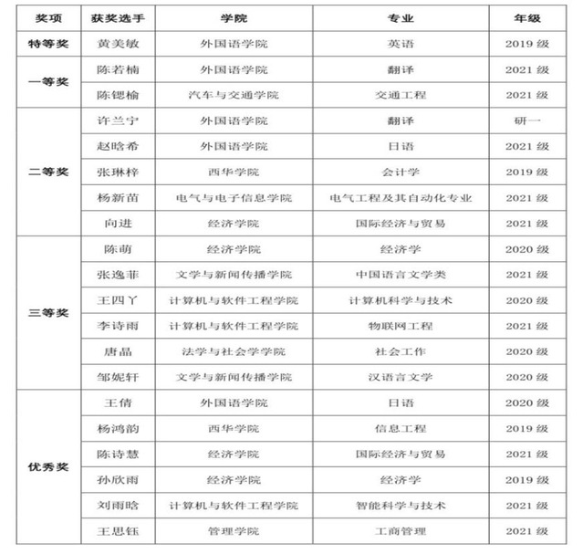
本次比赛共有230多本优秀笔记参与评选,参赛学生可将本学期开设的任一门专业课或公共课的课堂笔记上交参评。经过前期竞争激烈的比拼,共有20本课堂笔记进入决赛,决赛采用网络投票的方式进行,最终决出特等奖1名,一等奖2名,二等奖5名,三等奖6名。具体获奖情况为:外国语学院黄美敏获特等奖;外国语学院陈若楠、汽车与交通学院陈锶榆获一等奖;外国语学院许兰宁、外国语学院赵晗希、西华学院张琳梓、电气与电子信息学院杨新苗、经济学院向进获二等奖;经济学院陈萌、文学与新闻传播学院张逸菲、计算机与软件工程学院王四丫、计算机与软件工程学院李诗语、法学与社会学学院唐晶、文学与新闻传播学院皱妮轩获三等奖。
每一本课堂笔记都有它的独特之处,工整的字迹,圈点勾画式的批注,关键内容的红笔备注,大小字体的区分等等,都体现了记录者的用心与认真,呈现出轮廓清晰、重点突出的课堂笔记,让大家赞不绝口。
本次课堂笔记评比活动,正是希望将优秀的课堂笔记进行集中展示并作为典型范本,引导同学们端正学习态度,关注课堂笔记,热爱课堂笔记,让课堂笔记成为一种学习习惯和课堂陪伴。
获奖名单:

部分获奖课堂笔记展示:





